OpenStack Image Customisation Overview

See powerpoint presentation below for a brief overview of the OpenStack Image Customisation Process OpenStack Image Customisation

customimage
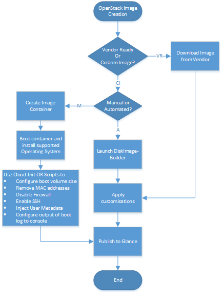
Image Creation Workflow
See powerpoint presentation below for a brief overview of the OpenStack Image Customisation Process

OpenStack Image Customisation

Leave a comment